AI AR STORY: Research AI VUI Medication Reminder for senior population 70+
Amazon for DePaul Capstone Project
Sonali Bhurke
Catherine Layer
Yvonne Nillissen - Lead
Manage team meetings and timeline. Research, static and interactive prototypes using Amazon Developer resources, Invocable Voice software, user testing
Basic skills enabled in virtual assistants such as Amazon Echo 'Alexa' and Google Home currently don't provide efficient multiple medication reminders for seniors. The current 'reminder' skill for the Alexa asks and records one reminder at a time. If the user tries to add more than one reminder, the skill does not work.
The team believed that this experience could be significantly improved and decided to do research to come to design recommendations for a voice user interface (VUI) skill serving a multiple medication reminder. The prototype for this new skill provides a rich and engaging conversation using the natural language processing (NLP) of the Amazon Alexa.
Amazon is currently pursuing a strategy of wide adoption for their Alexa VUI (with or without screen). As consumers become more comfortable and the machine intelligence more intuitive, Amazon continues to gather more AI data. The sale of many Amazon AI related products is a win for the company as it assures leadership in the future. To find out more about the VUI strategies of Amazon and Google, see my presentation on the topic.
The objective of our research was to develop design recommendations for an Alexa Custom Skill serving a multiple medication reminder. The prototype for this new skill was based on providing a rich and engaging conversation using the natural language processing (NLP) of the Amazon Alexa. The team outlined 4 goals to achieve our objective and used different research methods to complete them.
Interviews were conducted to discover natural language, behaviors and environments used by seniors when they take their medications, remind themselves to take medications, or ask others to help them.
We recruited four participants through our friends, family and colleagues. Requirements were:
1. They had to be over 70 years of age.
2. They currently take medicine, vitamins and/or supplements daily.
The interviews were conducted in the participants home or in a quiet, public place.
Participants were asked to read and sign the consent form. All interviews were done in person following a common script. Interviews were recorded by moderators using their mobile phone or Zoom video conferencing. Interview questions explored:
1. Their use of medications
2. How they remembered to take their medications
3. Did they have someone to ask for help remember?
4. How would they ask for help to remember to take a medication?
Interviews were transcribed from recordings and open inductive coding was used to find common themes and verbal patterns. An Affinity Diagram was created using online whiteboard software. We organized the codes into common themes about motivation, insights, behavior and language.

Affinity board showing themes found from interviews with seniors 70+. An additional board focused on themes centered around language.
With interview insights in mind, the team moved on to its second goal and developed two scripts for an Alexa skill that would remind seniors to take their medications.

Script A voice flow mapping

Script B voice flow mapping
Our goal was to compare scripts and determine which felt more comfortable to seniors and could be refined during further testing. We compared our scripts for completion time and satisfaction levels.
The scripts were tested using the low-fidelity "Wizard of Oz" method, with team moderator acting as the computer, and participant interacting with them from behind a screen to roughly approximate a human to computer interaction.
We recruited four participants through our friends, family and colleagues. To qualify for our study, they had to meet the same requirements as our interviewees.
The moderator explained the structure of the Wizard of Oz experiment. A picture of an Alexa device was placed before the participant to help them imagine that they were talking to the device (photo below on left). The tester had the voice flow scripts before them to act as the computer (photo below right). The participants were given 3 scenarios and tasks to complete using each script. Script order was reversed between team members to conduct within-subjects test design and avoid bias. After each task and script the participant was asked to complete a Satisfaction Likert scale survey question.
Wizard of Oz method: The user's view
Wizard of Oz method: The 'computer' view
Each team member entered the qualitative and quantitative data into a shared spreadsheet to consolidate all information. An inferential statistic 2-sample t-test was used to compare efficiency between the scripts. To compare success and failure between the scripts, we used Task 2 and conducted a Fisher's Exact Test to best measure binomial, dichotomous data with small sample sizes. We conducted descriptive statistics to compare mean, standard deviation and mode. The Likert Scale Satisfaction Survey questions were reviewed to find what percentage of participants did or did not rate the script highly and also to find the mode and median responses.
For the efficiency comparison of time on task, task 1 was selected as being the simplest task and best for comparisons of time. We conducted a two-sample independent t-test to compare efficiency (time) between the 2 scripts when completing task 1.
We found a significant difference (t(6) = 2.45, p = 0.02) such that participants who used Script B (M = 82.50, SD 19.57, n = 4) were able to complete the task faster than the participants who used Script A (M = 146.00, SD 34.15, n = 4). Based on this analysis, there was reason to reject the Null hypothesis that there was no difference between times for Script A or Script B on task 1. A simple descriptive comparison of mean task times also showed a difference (see graph below).
We observed a strong social desirability response bias (or acquiescence bias) where participants ratings did not align with their success or failure, or time on task.
There were 4 respondents to the satisfaction survey question; of these, 3 of 4, or 75% either could Somewhat Agree to Strongly Agree that the Alexa medication reminder was easy to use. There was 1 participant who could Neither Agree or Disagree that it was easy to use. The Mode was Strongly Agree and the Median was Agree.
There were 4 respondents to the satisfaction survey question; of these, 2 of 4 participants, or 50% could Somewhat Agree that the Alexa medication reminder was easy to use. Another 2 of 4 could Strongly Agree. Overall, 4 of 4 participants, or 100% could either Somewhat Agree or Strongly Agree that the reminder was easy to use. The Mode was bimodal, evenly divided between Strongly Agree and Somewhat Agree. The Median was Agree. Neither script was wholly successful, but we moved forward to create a script that could guide users while able to take multiple medication reminder requests at once.
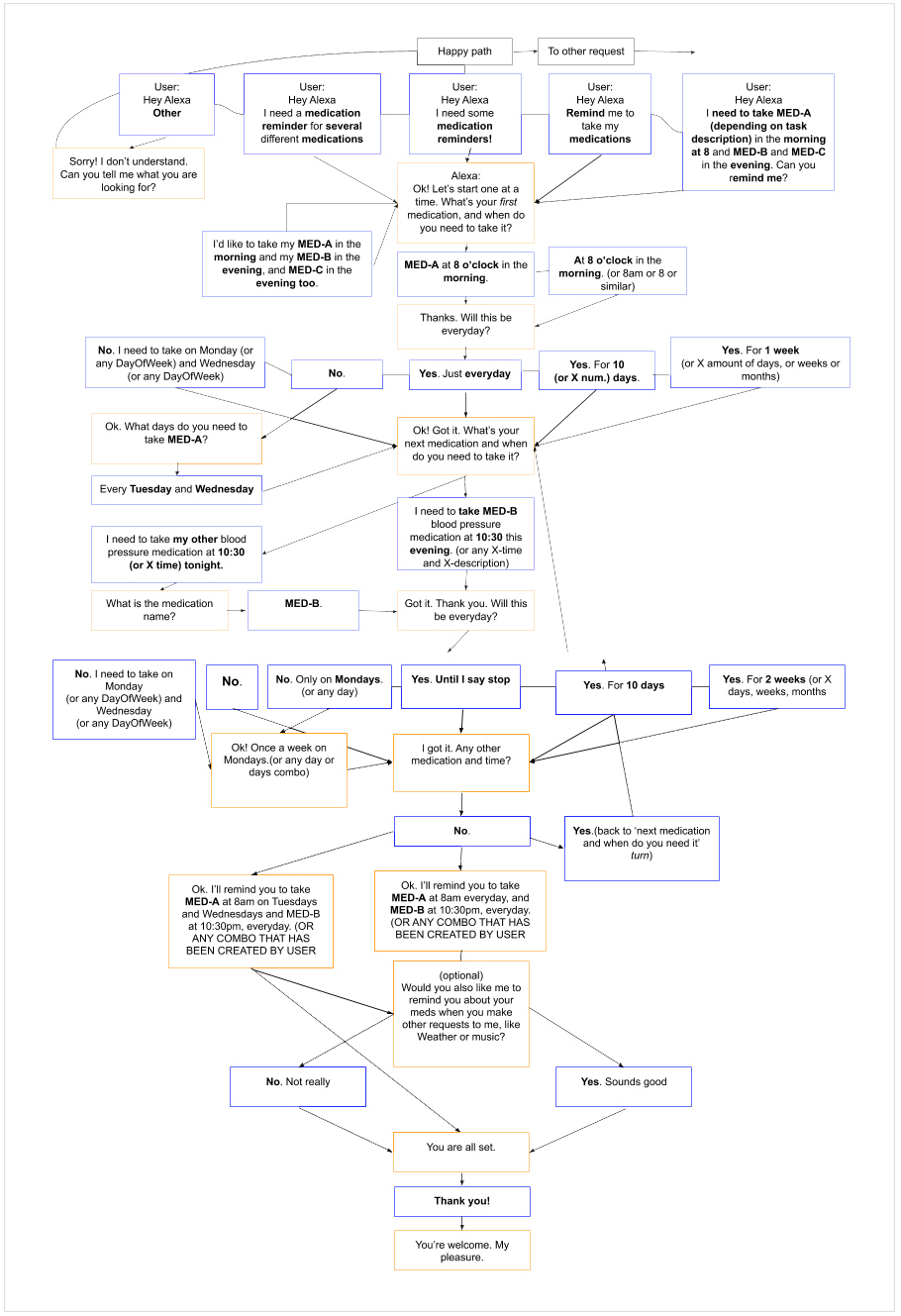
Our goal was to create a the new skill using our script which would feel more usable and efficient for seniors to use. To determine if the current Alexa Reminder script could be improved for seniors especially when taking multiple medications, a final script was created using insights gained from interviews and low-fidelity testing. This script was tested against the current Amazon Alexa Basic Reminder script.
We recruited five participants through our friends, family and colleagues. To qualify for our study, they had to meet the same requirements as our participants for the first two tests. The team also tested students in the DePaul HCI program.
After a software review, the script was created in Invocable (formerly Storyline). The platform featured the ability to share a VUI script via URL link for remote user testing. This was later a problem which is discussed in our results. An Amazon Alexa Developer account was used to voice test the script as this was a feature still under development in Invocable (see image below). The Alexa Mobile App was downloaded to team phones. This allowed testing to be conducted using the Amazon Alexa developer script on a VUI environment that would be common for all tests and for students participants who were remote. Senior and Student data was compiled separately.
Early iteration of Medication Reminder script created in Invocable online software (now VoiceFlow). Note: This was first use of variables for drug names. Video demonstration

Amazon Developer portal where script was imported from Invocable and first tested by team. Video demonstration
Participants were asked to read and sign the consent form. The moderator explained that the Alexa reminder requests would be conducted through the phone. While not ideal, this method was used so that tests of the script could be conducted on any mobile phone (iOS or Android) via the Amazon Alexa app, and many participants could be accessed who might not have an Alexa device. The moderator held the phone while the participant called up the skill and was asked to complete 2 tasks for each script. Script order was reversed between team members to conduct within-subjects test design and avoid bias. The participants were given task "cheat sheets" to remember what medications and times they would need to request for the reminder. This technique had proven helpful in the low-fidelity testing.
Once the high-fidelity testing was completed with a participant, each team member entered the Qualitative and Quantitative data into a shared spreadsheet. An inferential statistic 2-sample t-test was used to compare efficiency between the Seniors times and Student times on both tasks 1 and 2.
We also conducted descriptive statistics to compare mean, standard deviation and mode. The Likert Scale Satisfaction Survey questions were reviewed to find what percentage of participants did or did not rate the script highly and also to find the mode and median responses. The general impressions qualitative data was gathered into a collaborative online whiteboard. Entries were grouped into shared affinities and themes.
A Basic Reminder Script (A) replicated to our best ability the original Amazon reminder skill. The Medication Reminder Script (B) was written based on learning from interviews and low-fidelity Wizard of Oz prototype and the features learned in the Invocable software.
To gain power for our statistical reporting, we conducted t-tests to compare efficiency (time) between 2 groups, Seniors and Students, when completing the Medication Reminders Script (B) on task 1 and task 2. When the efficiency of both groups are statistically similar, the larger data set is available to strengthen observations about difference between the 2 high-fidelity prototype Alexa scripts.
We tested to compare efficiency (time) between Seniors and Students on the Medication Reminder Script (B) task 1 and found no significant difference in time on task (t(8) = 2.31, p = 0.30) such that Group-Seniors (M = 99.20, SD 25.97, n = 5) were able to complete the task in a time not statistically different than Group-Students (M = 124.60, SD 44.42, n = 5).
We then tested to compare efficiency (time) between Seniors and Students on the Medication Reminder Script (B) task 2 and found no significant difference (t(8) = 2.31, p = 0.50) such that Group-Seniors (M = 97.70, SD 21.70, n = 5) were able to complete the task in a time not statistically different than from Group-Students (M = 112.60, SD 42.23, n = 5).
With no significant difference between the results, we could use the Student data to enlarge our data set and strengthen our results when comparing the 2 scripts.
The Seniors and Student participants were found to have the same statistical differences on Script B tasks 1 and 2, so their Success and Failure data was combined and measured using the Fisher's Exact Test. This test was used as it is a best measure for binomial dichotomous data with small sample sizes.
Conclusion: The probability is 0.01. Since the probability of 0.01 is smaller than the critical value of p = 0.05, we have reason to reject the null hypothesis. There is a statistically significant difference in the success of scripts A and B, where Medication Reminder Script B shows a higher rate of success.

The Fisher Exact Test statistic value is 0.0134. The result is significant at p < .05
Participants were given a Likert Scale Satisfaction Survey question after each script and asked "Overall, did you find the Alexa reminder easy to use?" Participants replied using a 7 point scale, with 1 being Strongly Disagree and 7 being Strongly Agree. We observed a strong social desirability response bias where participants ratings did not align with their success or failure, or time on task.
There were 5 respondents to the Basic Reminder Script A (task 1) satisfaction survey question. Of these, 4 of 5, or 80% either could Somewhat Agree to Strongly Agree that the Basic reminder was easy to use. There was 1 of 5 participants who Disagreed that it was easy to use. The Mode was Somewhat Agree and the Median was Somewhat Agree. One participant, said of the task, "This needs improvement, but the initiative to help seniors is really great," Strongly Agreeing that the reminder was easy to use, while actually failing to complete the task.
There were 5 respondents to the Medication Reminder (task 1) satisfaction survey question. Of these, 5 of 5 participants, or 100% could Strongly Agree that the Medication Reminder Script was easy to use. The Mode was Strongly Agree and the Median was Strongly Agree.
Here the findings show a preference for script B, even accounting again for strong social desirability response bias towards the moderators.
After completing each script participants were asked to give a general impression of each script. The team assembled response entries on to online whiteboard tool 'Stormboard' where we formed clusters of similar responses (Figure 7). The following themes emerged for both scripts:
The Medications Reminder script B was much better received, though not without some problems. Student FB said that the script "works far better," and student NQ noted that "I knew exactly what Alexa was asking me and I enjoyed the feedback response after." Problems were found in the area of script length, where student NF said that the script was smoother but, "verbiage could be changed when asking for medication" and NQ wished that "Alexa would not talk so long because I knew what the format was going to be like after the first reminder." Two students hoped that in the end, all medications that had been set could be confirmed.
This project stayed focused on the initial goals of the research. Please review the following presentation for a brief overview.
Looking back at the process and results of our study, there are a few things the team might have done differently. As mentioned in our goals and discussion section, the team evaluated different metrics than originally thought and firm up what success and failure was with each iteration. In future is critical to set clear parameters.
Also, in this study we were limited by the high fidelity prototyping tool. The software we were planning to use was acquired by another company and functionality was changed. The sharing/testing method was eliminated so if we were to do this study again, we would use a tool that allowed for easier sharing and the ability to tailor it to our needs. The script was somewhat limited by the available Amazon libraries.
Lastly, if we were to repeat the study, we would like to work with more users and have a larger data set. This would confirm the script functionality with the population we are trying to design for. When participants gave us qualitative responses that conflicted with their quantitative results, we would have a second layer of questions to evaluate and uncover their true feelings.